BSTA 511/611
OHSU-PSU School of Public Health
2025-12-01
Simple Linear Regression Part 2
Data file: lifeexp_femlit_water_2011.csv
Data were downloaded from https://www.gapminder.org/data/
2011 is the most recent year with the most complete data
Life expectancy = the average number of years a newborn child would live if current mortality patterns were to stay the same. Source: https://www.gapminder.org/data/documentation/gd004/
Adult literacy rate is the percentage of people ages 15 and above who can, with understanding, read and write a short, simple statement on their everyday life. Source: http://data.uis.unesco.org/
At least basic water source (%) = the percentage of people using at least basic water services. This indicator encompasses both people using basic water services as well as those using safely managed water services. Basic drinking water services is defined as drinking water from an improved source, provided collection time is not more than 30 minutes for a round trip. Improved water sources include piped water, boreholes or tubewells, protect dug wells, protected springs, and packaged or delivered water.
Load data
Glimpse of the data
Rows: 194
Columns: 5
$ country <chr> "Afghanistan", "Albania", "Algeria", "Andor…
$ life_expectancy_years_2011 <dbl> 56.7, 76.7, 76.7, 82.6, 60.9, 76.9, 76.0, 7…
$ female_literacy_rate_2011 <dbl> 13.0, 95.7, NA, NA, 58.6, 99.4, 97.9, 99.5,…
$ water_basic_source_2011 <dbl> 52.6, 88.1, 92.6, 100.0, 40.3, 97.0, 99.5, …
$ water_2011_quart <chr> "Q1", "Q2", "Q2", "Q4", "Q1", "Q3", "Q4", "…
Note the missing values for our variables of interest
gapm_original %>% select(life_expectancy_years_2011, female_literacy_rate_2011) %>%
get_summary_stats()# A tibble: 2 × 13
variable n min max median q1 q3 iqr mad mean sd se
<fct> <dbl> <dbl> <dbl> <dbl> <dbl> <dbl> <dbl> <dbl> <dbl> <dbl> <dbl>
1 life_expec… 187 47.5 82.9 72.7 64.3 76.9 12.6 9.04 70.7 8.44 0.617
2 female_lit… 80 13 99.8 91.6 71.0 98.0 27.0 11.4 81.7 22.0 2.45
# ℹ 1 more variable: ci <dbl>
Remove rows with missing data for life expectancy and female literacy rate
gapm <- gapm_original %>%
drop_na(life_expectancy_years_2011, female_literacy_rate_2011)
glimpse(gapm)Rows: 80
Columns: 5
$ country <chr> "Afghanistan", "Albania", "Angola", "Antigu…
$ life_expectancy_years_2011 <dbl> 56.7, 76.7, 60.9, 76.9, 76.0, 73.8, 71.0, 7…
$ female_literacy_rate_2011 <dbl> 13.0, 95.7, 58.6, 99.4, 97.9, 99.5, 53.4, 9…
$ water_basic_source_2011 <dbl> 52.6, 88.1, 40.3, 97.0, 99.5, 97.8, 96.7, 9…
$ water_2011_quart <chr> "Q1", "Q2", "Q1", "Q3", "Q4", "Q3", "Q3", "…
No missing values now for our variables of interest
# A tibble: 2 × 13
variable n min max median q1 q3 iqr mad mean sd se
<fct> <dbl> <dbl> <dbl> <dbl> <dbl> <dbl> <dbl> <dbl> <dbl> <dbl> <dbl>
1 life_expec… 80 48 81.8 72.4 65.9 75.8 9.95 6.30 69.9 7.95 0.889
2 female_lit… 80 13 99.8 91.6 71.0 98.0 27.0 11.4 81.7 22.0 2.45
# ℹ 1 more variable: ci <dbl>
Important
\[\widehat{y} = b_0 + b_1 \cdot x \]

lm(), summary(), & tidy()
Call:
lm(formula = life_expectancy_years_2011 ~ female_literacy_rate_2011,
data = gapm)
Residuals:
Min 1Q Median 3Q Max
-22.299 -2.670 1.145 4.114 9.498
Coefficients:
Estimate Std. Error t value Pr(>|t|)
(Intercept) 50.92790 2.66041 19.143 < 2e-16 ***
female_literacy_rate_2011 0.23220 0.03148 7.377 1.5e-10 ***
---
Signif. codes: 0 '***' 0.001 '**' 0.01 '*' 0.05 '.' 0.1 ' ' 1
Residual standard error: 6.142 on 78 degrees of freedom
Multiple R-squared: 0.4109, Adjusted R-squared: 0.4034
F-statistic: 54.41 on 1 and 78 DF, p-value: 1.501e-10
| term | estimate | std.error | statistic | p.value |
|---|---|---|---|---|
| (Intercept) | 50.9278981 | 2.66040695 | 19.142898 | 3.325312e-31 |
| female_literacy_rate_2011 | 0.2321951 | 0.03147744 | 7.376557 | 1.501286e-10 |
Regression equation for our model:
\[\widehat{\textrm{life expectancy}} = 50.9 + 0.232 \cdot \textrm{female literacy rate} \]

\[Y = \beta_0 + \beta_1 \cdot X + \epsilon\]
The line is the average (expected) value of \(Y\) given a value of \(x\): \(E(Y|x)\).
The point estimates for \(\beta_0\) and \(\beta_1\) based on a sample are denoted by \(b_0, b_1, s_{residuals}^2\)
For “good” model fit and to be able to make inferences and predictions based on our models, 4 conditions need to be satisfied.
Briefly:
Is the association between the variables linear?
Are the data points independent of each other?
Examples of when they are not independent, include
This condition is checked by reviewing the study design and not by inspecting the data
How to analyze data using regression models when the \(Y\)-values are not independent is covered in BSTA 519 (Longitudinal data)
augment() function from the broom package.model1 <- lm(life_expectancy_years_2011 ~ female_literacy_rate_2011,
data = gapm)
aug1 <- augment(model1)
glimpse(aug1)Rows: 80
Columns: 8
$ life_expectancy_years_2011 <dbl> 56.7, 76.7, 60.9, 76.9, 76.0, 73.8, 71.0, 7…
$ female_literacy_rate_2011 <dbl> 13.0, 95.7, 58.6, 99.4, 97.9, 99.5, 53.4, 9…
$ .fitted <dbl> 53.94643, 73.14897, 64.53453, 74.00809, 73.…
$ .resid <dbl> 2.7535654, 3.5510294, -3.6345319, 2.8919074…
$ .hat <dbl> 0.13628996, 0.01768176, 0.02645854, 0.02077…
$ .sigma <dbl> 6.172684, 6.168414, 6.167643, 6.172935, 6.1…
$ .cooksd <dbl> 1.835891e-02, 3.062372e-03, 4.887448e-03, 2…
$ .std.resid <dbl> 0.48238134, 0.58332052, -0.59972251, 0.4757…
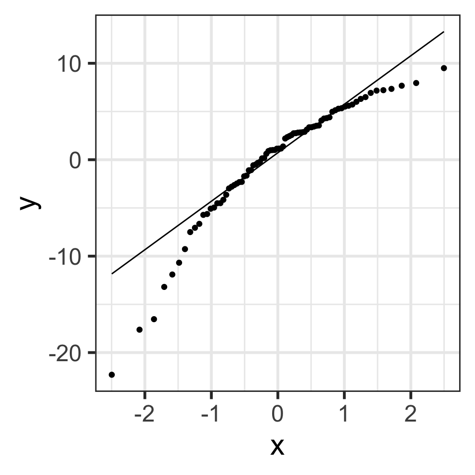
Note that below I save each figure, and then combine them together in one row of output using grid.arrange() from the gridExtra package.

See more info at https://data.library.virginia.edu/understanding-QQ-plots/
Skewed right distribution
Long tails in distribution
Bimodal distribution
model1
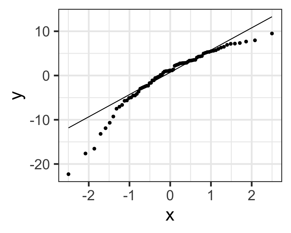
How “good” we can expect a QQ plot to look depends on the sample size.
The QQ plots on the next slides are randomly generated
Thus, all the points in the QQ plots should theoretically fall in a line
However, there is sampling variability…
stat_qq_line() doesn’t work with randomly generated samples, and thus the code below manually creates the line that the points should be on (which is \(y=x\) in this case.)samplesize <- 100
rand_qq1 <- ggplot() +
stat_qq(aes(sample = rnorm(samplesize))) +
# line y=x
geom_abline(intercept = 0, slope = 1,
color = "blue")
rand_qq2 <- ggplot() +
stat_qq(aes(sample = rnorm(samplesize))) +
geom_abline(intercept = 0, slope = 1,
color = "blue")
rand_qq3 <- ggplot() +
stat_qq(aes(sample = rnorm(samplesize))) +
geom_abline(intercept = 0, slope = 1,
color = "blue")
rand_qq4 <- ggplot() +
stat_qq(aes(sample = rnorm(samplesize))) +
geom_abline(intercept = 0, slope = 1,
color = "blue")With fewer data points,
samplesize <- 10 # only change made to code!
rand_qq1 <- ggplot() +
stat_qq(aes(sample = rnorm(samplesize))) +
# line y=x
geom_abline(intercept = 0, slope = 1,
color = "blue")
rand_qq2 <- ggplot() +
stat_qq(aes(sample = rnorm(samplesize))) +
geom_abline(intercept = 0, slope = 1,
color = "blue")
rand_qq3 <- ggplot() +
stat_qq(aes(sample = rnorm(samplesize))) +
geom_abline(intercept = 0, slope = 1,
color = "blue")
rand_qq4 <- ggplot() +
stat_qq(aes(sample = rnorm(samplesize))) +
geom_abline(intercept = 0, slope = 1,
color = "blue")With more data points,
samplesize <- 1000 # only change made to code!
rand_qq1 <- ggplot() +
stat_qq(aes(sample = rnorm(samplesize))) +
# line y=x
geom_abline(intercept = 0, slope = 1,
color = "blue")
rand_qq2 <- ggplot() +
stat_qq(aes(sample = rnorm(samplesize))) +
geom_abline(intercept = 0, slope = 1,
color = "blue")
rand_qq3 <- ggplot() +
stat_qq(aes(sample = rnorm(samplesize))) +
geom_abline(intercept = 0, slope = 1,
color = "blue")
rand_qq4 <- ggplot() +
stat_qq(aes(sample = rnorm(samplesize))) +
geom_abline(intercept = 0, slope = 1,
color = "blue")Residuals from Life Expectancy vs. Female Literacy Rate Regression

Simulated QQ plot of Normal Residuals with n = 80

[1] "life_expectancy_years_2011" "female_literacy_rate_2011"
[3] ".fitted" ".resid"
[5] ".hat" ".sigma"
[7] ".cooksd" ".std.resid"

Another way to assess model fit
\[R^2 = \frac{\textrm{variance of predicted y-values}}
{\textrm{variance of observed y-values}} = \frac{\sum_{i=1}^n(\widehat{y}_i-\bar{y})^2}
{\sum_{i=1}^n(y_i-\bar{y})^2}
= \frac{s_y^2 - s_{\textrm{residuals}}^2}
{s_y^2}\] \[R^2 = 1- \frac{s_{\textrm{residuals}}^2}
{s_y^2}\] where \(\frac{s_{\textrm{residuals}}^2}{s_y^2}\) is the proportion of “unexplained” variability in the \(y\) values,
and thus \(R^2 = 1- \frac{s_{\textrm{residuls}}^2}{s_y^2}\) is the proportion of “explained” variability in the \(y\) values
Recall, \(-1<r<1\)
Thus, \(0<R^2<1\)
In practice, we want “high” \(R^2\) values, i.e. \(R^2\) as close to 1 as possible.
Calculating \(R^2\) in R using glance() from the broom package:
# A tibble: 1 × 12
r.squared adj.r.squared sigma statistic p.value df logLik AIC BIC
<dbl> <dbl> <dbl> <dbl> <dbl> <dbl> <dbl> <dbl> <dbl>
1 0.411 0.403 6.14 54.4 1.50e-10 1 -258. 521. 529.
# ℹ 3 more variables: deviance <dbl>, df.residual <int>, nobs <int>
[1] 0.4109366
Warning
summary() R output
Call:
lm(formula = life_expectancy_years_2011 ~ female_literacy_rate_2011,
data = gapm)
Residuals:
Min 1Q Median 3Q Max
-22.299 -2.670 1.145 4.114 9.498
Coefficients:
Estimate Std. Error t value Pr(>|t|)
(Intercept) 50.92790 2.66041 19.143 < 2e-16 ***
female_literacy_rate_2011 0.23220 0.03148 7.377 1.5e-10 ***
---
Signif. codes: 0 '***' 0.001 '**' 0.01 '*' 0.05 '.' 0.1 ' ' 1
Residual standard error: 6.142 on 78 degrees of freedom
Multiple R-squared: 0.4109, Adjusted R-squared: 0.4034
F-statistic: 54.41 on 1 and 78 DF, p-value: 1.501e-10
Compare to the square of the correlation coefficient \(r\):
# Fit regression model:
model1 <- lm(life_expectancy_years_2011 ~ female_literacy_rate_2011,
data = gapm)
# Get regression table:
tidy(model1, conf.int = TRUE) %>% gt() # conf.int = TRUE part is new! | term | estimate | std.error | statistic | p.value | conf.low | conf.high |
|---|---|---|---|---|---|---|
| (Intercept) | 50.9278981 | 2.66040695 | 19.142898 | 3.325312e-31 | 45.6314348 | 56.2243615 |
| female_literacy_rate_2011 | 0.2321951 | 0.03147744 | 7.376557 | 1.501286e-10 | 0.1695284 | 0.2948619 |
\[\begin{align} \widehat{y} =& b_0 + b_1 \cdot x\\ \widehat{\text{life expectancy}} =& 50.9 + 0.232 \cdot \text{female literacy rate} \end{align}\]
Note
Population model
line + random “noise”
\[Y = \beta_0 + \beta_1 \cdot X + \varepsilon\] with \(\varepsilon \sim N(0,\sigma)\)
\(\sigma\) is the variability (SD) of the residuals
Sample best-fit (least-squares) line:
\[\widehat{y} = b_0 + b_1 \cdot x \]
Note: Some sources use \(\widehat{\beta}\) instead of \(b\).
\[\begin{align} H_0 &: \beta_1 = 0\\ \text{vs. } H_A&: \beta_1 \neq 0 \end{align}\]
Note: R reports p-values for 2-sided tests
Recall the general CI formula:
\[\textrm{Point Estimate} \pm t^*\cdot SE_{\textrm{Point Estimate}}\]
For the CI of the coefficient \(b_1\) this translates to
\[b_1 \pm t^*\cdot SE_{b_1}\] where \(t^*\) is the critical value from a \(t\)-distribution with \(df = n -2\).
How is \(\text{SE}_{b_1}\) calculated? See next slide.
\[\text{SE}_{b_1} = \frac{s_{\textrm{residuals}}}{s_x\sqrt{n-1}}\]
\(\text{SE}_{b_1}\) is the variability of the statistic \(b_1\)
# A tibble: 1 × 12
r.squared adj.r.squared sigma statistic p.value df logLik AIC BIC
<dbl> <dbl> <dbl> <dbl> <dbl> <dbl> <dbl> <dbl> <dbl>
1 0.411 0.403 6.14 54.4 1.50e-10 1 -258. 521. 529.
# ℹ 3 more variables: deviance <dbl>, df.residual <int>, nobs <int>
# standard deviation of the residuals (Residual standard error in summary() output)
(s_resid <- glance(model1)$sigma)[1] 6.142157
[1] 21.95371
[1] 80
[1] 0.03147744
\[b_1 \pm t^*\cdot SE_{b_1}\]
where \(t^*\) is the \(t\)-distribution critical value with \(df = n -2\).
| term | estimate | std.error | statistic | p.value | conf.low | conf.high |
|---|---|---|---|---|---|---|
| (Intercept) | 50.9278981 | 2.66040695 | 19.142898 | 3.325312e-31 | 45.6314348 | 56.2243615 |
| female_literacy_rate_2011 | 0.2321951 | 0.03147744 | 7.376557 | 1.501286e-10 | 0.1695284 | 0.2948619 |
Save regression output for the row with the slope’s information:
| term | estimate | std.error | statistic | p.value |
|---|---|---|---|---|
| female_literacy_rate_2011 | 0.2321951 | 0.03147744 | 7.376557 | 1.501286e-10 |
Save values needed for CI:
\[\begin{align} H_0 &: \beta_1 = 0\\ \text{vs. } H_A&: \beta_1 \neq 0 \end{align}\]
The test statistic for \(b_1\) is
\[t = \frac{ b_1 - \beta_1}{ \text{SE}_{b_1}} = \frac{ b_1}{ \text{SE}_{b_1}}\]
when we assume \(H_0: \beta_1 = 0\) is true.
| term | estimate | std.error | statistic | p.value | conf.low | conf.high |
|---|---|---|---|---|---|---|
| (Intercept) | 50.9278981 | 2.66040695 | 19.142898 | 3.325312e-31 | 45.6314348 | 56.2243615 |
| female_literacy_rate_2011 | 0.2321951 | 0.03147744 | 7.376557 | 1.501286e-10 | 0.1695284 | 0.2948619 |
Calculate the test statistic using the values in the regression table:
# recall model1_b1 is regression table restricted to b1 row
(TestStat <- model1_b1$estimate / model1_b1$std.error)[1] 7.376557
Compare this test statistic value to the one from the regression table above
As usual, the \(p\)-value is the probability of obtaining a test statistic just as extreme or more extreme than the observed test statistic assuming the null hypothesis \(H_0\) is true.
To calculate the \(p\)-value, we need to know the probability distribution of the test statistic (the null distribution) assuming \(H_0\) is true.
Statistical theory tells us that the test statistic \(t\) can be modeled by a \(t\)-distribution with \(df = n-2\).
Recall that this is a 2-sided test:
Compare the \(p\)-value to the one from the regression table below
| term | estimate | std.error | statistic | p.value | conf.low | conf.high |
|---|---|---|---|---|---|---|
| (Intercept) | 50.9278981 | 2.66040695 | 19.142898 | 3.325312e-31 | 45.6314348 | 56.2243615 |
| female_literacy_rate_2011 | 0.2321951 | 0.03147744 | 7.376557 | 1.501286e-10 | 0.1695284 | 0.2948619 |
| term | estimate | std.error | statistic | p.value |
|---|---|---|---|---|
| (Intercept) | 50.9278981 | 2.66040695 | 19.142898 | 3.325312e-31 |
| female_literacy_rate_2011 | 0.2321951 | 0.03147744 | 7.376557 | 1.501286e-10 |
\[\widehat{\textrm{life expectancy}} = 50.9 + 0.232 \cdot \textrm{female literacy rate} \]
What is the predicted life expectancy for a country with female literacy rate 60%?
\[\widehat{\textrm{life expectancy}} = 50.9 + 0.232 \cdot 60 = 64.82\]
Recall the population model:
line + random “noise”
\[Y = \beta_0 + \beta_1 \cdot X + \varepsilon\] with \(\varepsilon \sim N(0,\sigma)\)
\(\sigma\) is the variability (SD) of the residuals
\[\widehat{E[Y|x^*]} = b_0 + b_1 x^*\]

\[\widehat{E[Y|x^*]} \pm t_{n-2}^* \cdot SE_{\widehat{E[Y|x^*]}}\]
\[SE_{\widehat{E[Y|x^*]}} = s_{residuals} \sqrt{\frac{1}{n} + \frac{(x^* - \bar{x})^2}{(n-1)s_x^2}}\]
qt() and depends on the confidence level.Find the 95% CI for the mean life expectancy when the female literacy rate is 60.
\[\begin{align} \widehat{E[Y|x^*]} &\pm t_{n-2}^* \cdot SE_{\widehat{E[Y|x^*]}}\\ 64.8596 &\pm 1.990847 \cdot s_{residuals} \sqrt{\frac{1}{n} + \frac{(x^* - \bar{x})^2}{(n-1)s_x^2}}\\ 64.8596 &\pm 1.990847 \cdot 6.142157 \sqrt{\frac{1}{80} + \frac{(60 - 81.65375)^2}{(80-1)21.95371^2}}\\ 64.8596 &\pm 1.990847 \cdot 0.9675541\\ 64.8596 &\pm 1.926252\\ (62.93335 &, 66.78586) \end{align}\]
Find the 95% CI’s for the mean life expectancy when the female literacy rate is 40, 60, and 80.
predict() functionnewdata “value”
newdata value is \(x^*\) female_literacy_rate_2011
1 40
2 60
3 80
We are 95% confident that the average life expectancy for a country with a 60% female literacy rate will be between 62.9 and 66.8 years.
se = TRUE within geom_smooth\[\begin{align} \widehat{E[Y|x^*]} &\pm t_{n-2}^* \cdot SE_{\widehat{E[Y|x^*]}}\\ \widehat{E[Y|x^*]} &\pm t_{n-2}^* \cdot s_{residuals} \sqrt{\frac{1}{n} + \frac{(x^* - \bar{x})^2}{(n-1)s_x^2}} \end{align}\]
\[\widehat{Y|x^*} \pm t_{n-2}^* \cdot s_{residuals} \sqrt{1 + \frac{1}{n} + \frac{(x^* - \bar{x})^2}{(n-1)s_x^2}}\]
1+ under the square root.
Find the 95% prediction interval for the life expectancy when the female literacy rate is 60.
\[\begin{align} \widehat{Y|x^*} &\pm t_{n-2}^* \cdot s_{residuals} \sqrt{1 + \frac{1}{n} + \frac{(x^* - \bar{x})^2}{(n-1)s_x^2}}\\ 64.8596 &\pm 1.990847 \cdot 6.142157 \sqrt{1+\frac{1}{80} + \frac{(60 - 81.65375)^2}{(80-1)21.95371^2}}\\ (52.48072 &, 77.23849) \end{align}\]
Find the 95% prediction intervals for the life expectancy when the female literacy rate is 40, 60, and 80.
female_literacy_rate_2011
1 40
2 60
3 80
fit lwr upr
1 60.21570 47.63758 72.79382
2 64.85961 52.48072 77.23849
3 69.50351 57.19879 81.80823
We are 95% confident that a new selected country with a 60% female literacy rate will have a life expectancy between 52.5 and 77.2 years.
Create a scatterplot with the regression line, 95% confidence bands, and 95% prediction bands.
augment() from the broom package.model1_pred_bands <- augment(model1, interval = "prediction")
# take a look at new object:
names(model1_pred_bands) [1] "life_expectancy_years_2011" "female_literacy_rate_2011"
[3] ".fitted" ".lower"
[5] ".upper" ".resid"
[7] ".hat" ".sigma"
[9] ".cooksd" ".std.resid"
# glimpse of select variables of interest:
model1_pred_bands %>%
select(life_expectancy_years_2011, female_literacy_rate_2011,
.fitted:.upper) %>%
glimpse()Rows: 80
Columns: 5
$ life_expectancy_years_2011 <dbl> 56.7, 76.7, 60.9, 76.9, 76.0, 73.8, 71.0, 7…
$ female_literacy_rate_2011 <dbl> 13.0, 95.7, 58.6, 99.4, 97.9, 99.5, 53.4, 9…
$ .fitted <dbl> 53.94643, 73.14897, 64.53453, 74.00809, 73.…
$ .lower <dbl> 40.91166, 60.81324, 52.14572, 61.65365, 61.…
$ .upper <dbl> 66.98121, 85.48470, 76.92334, 86.36253, 86.…
[1] "life_expectancy_years_2011" "female_literacy_rate_2011"
[3] ".fitted" ".lower"
[5] ".upper" ".resid"
[7] ".hat" ".sigma"
[9] ".cooksd" ".std.resid"
ggplot(model1_pred_bands,
aes(x=female_literacy_rate_2011, y=life_expectancy_years_2011)) +
geom_point() +
geom_ribbon(aes(ymin = .lower, ymax = .upper), # prediction bands
alpha = 0.2, fill = "red") +
geom_smooth(method=lm) + # confidence bands
labs(title = "SLR with Confidence & Prediction Bands") *!This might seem obvious, but make sure to not write your analysis results in a way that implies causation if the study design doesn’t warrant it (such as an observational study).
Beware of spurious correlations: http://www.tylervigen.com/spurious-correlations
*Caveat: there is a whole field of statistics/epidemiology on causal inference. https://ftp.cs.ucla.edu/pub/stat_ser/r350.pdf